各市(州)卫生健康委、中医药局、疾控局,科学城卫生健康委:
《四川省卫生健康行政处罚裁量权基准实施规则》已经2025年第7次委务会审议通过,现予印发。请结合实际,认真贯彻执行。在执行中遇到的问题及相关建议请及时向委法规审批处反馈。
四川省卫生健康委员会 四川省中医药管理局
四川省疾病预防控制局
2025年8月11日
四川省卫生健康行政处罚裁量权基准实施规则
第一章 总则
第一条 为规范全省卫生健康行政处罚行为,保障行政处罚裁量权的正确行使,维护公民、法人和其他组织的合法权益,根据《中华人民共和国行政处罚法》《卫生健康行政处罚程序规定》《四川省行政裁量权基准管理规定》等法律、法规、规章规定,结合我省实际,制定本规则。
第二条 本规则所称行政处罚裁量权,是指卫生健康主管部门、中医药主管部门、疾病预防控制部门(以下统称卫生健康行政机关)在依法实施行政处罚过程中,依据法律、法规、规章规定的范围、方式、种类、幅度和时限等,结合具体情形进行审查、判断并作出处理的权力。
本规则所称行政处罚裁量权基准,是指卫生健康行政机关结合本地本部门行政管理实际,对法律、法规、规章中的原则性规定或者具有裁量空间的内容进行细化量化,以特定形式向社会公开并施行的具体执法尺度和标准。
第三条 本省行政区域内各级卫生健康行政机关行使行政处罚裁量权,适用本规则。
市级卫生健康行政机关可以依照法律、法规、规章以及上级卫生健康行政机关制定的行政处罚裁量权基准和工作要求,完善本行政区域内的行政处罚裁量权基准。县级卫生健康行政机关可以对上级卫生健康行政机关制定的行政处罚裁量权基准适用的标准、条件、种类、幅度、方式、时限予以合理细化。
上级卫生健康行政机关对同一行政处罚事项已经制定行政处罚裁量权基准的,下级卫生健康行政机关原则上不再制定该事项的行政处罚裁量权基准;已经制定的行政处罚裁量权基准不能满足本地实际需要的,可以在法律、法规、规章规定和上级行政机关制定的行政处罚裁量权范围内合理细化量化,但不能超出上级行政机关划定的阶次或者幅度。
第四条 卫生健康行政处罚裁量权的行使应符合立法目的。可以采用多种方式实现行政管理目的的,应当采用对公民、法人、其他组织没有损害或者损害较小的方式,综合考虑事实与法律因素,遵循公正公开、过罚相当、处罚与教育相结合等原则。
第五条 县级以上卫生健康行政机关应当加强对规范行政处罚裁量权工作的组织领导。
上级卫生健康行政机关应当加强对下级卫生健康行政机关规范行政处罚裁量权工作的指导。
第二章 裁量规则
第六条 法律、法规、规章规定存在裁量空间的卫生健康行政处罚,按照违法行为的事实、性质、情节和社会危害性由轻到重,依次划分为A档、B档、C档三个基础裁量阶次。其中,“情节轻微、违法行为社会危害性低的”对应A档;“情节一般,违法行为社会危害性一般的”对应B档;“情节严重、违法行为社会危害性高的”对应C档。
第七条 当事人有下列情形之一的,划入A档标准,应当从轻或减轻裁量:
(一)违法行为人年满十四周岁不满十八周岁的;
(二)主动消除或者减轻违法行为危害后果的;
(三)受他人胁迫或者诱骗实施违法行为的;
(四)配合卫生健康行政机关查处违法行为有立功表现的;
(五)主动供述卫生健康行政机关尚未掌握的违法行为的;
(六)法律、法规、规章规定其他应当从轻或者减轻行政处罚的。
第八条 当事人有下列情形之一的,可以划入A档标准,从轻或减轻裁量:
(一)尚未完全丧失辨认或者控制自己行为能力的精神病人、智力残疾人有违法行为的;
(二)没有违法所得或违法所得较少且危害后果轻微的;
(三)在共同违法行为中起次要或者辅助作用,且没有造成严重后果的;
(四)积极配合卫生健康行政机关调查并主动提供证据材料的。
第九条 当事人有下列情形之一的,可以划入C档标准,从重裁量或者认定为情节严重:
(一)违法行为情节恶劣,已造成严重危害后果或社会影响的;
(二)违法行为严重危及人民群众健康或公共安全的;
(三)违法行为持续时间超过二年,或在二年内因同类违法行为受过二次以上行政处罚的;
(四)以暴力、威胁方法阻碍执法人员依法执行职务,或对举报人、证人等实施打击报复的;
(五)伪造、隐匿、销毁证据,或提供虚假、伪造证据的;
(六)擅自转移、调换、动用先行登记保存、查封、扣押的物品,或擅自撕毁封条、公告的;
(七)主观恶意明显,在共同违法行为中起主要作用的;
(八)经责令限期改正,超过规定改正期限仍未改正或者拒不改正的;
(九)行政许可依法被撤销、撤回,或行政许可证件依法被吊销后,仍然从事生产、经营、执业等活动的;
发生重大传染病疫情等突发公共卫生事件,为了控制、减轻和消除突发公共卫生事件引起的社会危害,卫生健康行政机关对违反突发公共卫生事件应对措施的行为,依法快速、从重处罚。
法律、法规、规章对从重处罚或情节严重另有规定的,从其规定。
第十条 当事人有下列情形之一的,不予处罚:
(一)不满十四周岁的未成年人有违法行为的;
(二)精神病人、智力残疾人在不能辨认或者不能控制自己行为时有违法行为的;
(三)违法行为轻微并及时纠正,没有造成危害后果的;
(四)属于本地本领域不予行政处罚事项清单情形的;
(五)当事人有证据足以证明没有主观过错的,不予行政处罚。法律、行政法规另有规定的,从其规定。
初次违法且危害后果轻微并及时改正的,可以不予行政处罚。
对当事人的违法行为依法不予行政处罚的,行政机关应当对当事人进行教育。对未成年人、精神病人、智力残疾人违法行为不予行政处罚,应当责令其监护人严加看管或治疗。
违法行为在二年内未被发现的,不再给予行政处罚;涉及公民生命健康安全且有危害后果的,上述期限延长至五年。法律另有规定的除外。前述期限从违法行为发生之日起计算;违法行为有连续或者继续状态的,从行为终了之日起计算。
第十一条 当事人存在A档情形从轻裁量的,应当在法定处罚种类和处罚幅度内,适用较轻、较少的处罚种类或者较低的处罚幅度;当事人存在A档情形减轻裁量的,应当适用法定行政处罚最低限度以下的处罚种类或者处罚幅度。
当事人存在C档情形从重裁量的,应当在依法可以选择的处罚种类和处罚幅度内,适用较重、较多的处罚种类或者较高的处罚幅度。
法律、法规、规章规定的处罚种类可以并处的,A档情形从轻裁量的可以给予单处处罚或并处处罚,B档情形一般给予并处处罚,C档情形应当给予并处处罚。
卫生健康行政机关实施行政处罚时,法律、法规、规章规定必须先予责令改正的,应当责令当事人改正或者限期改正违法行为,逾期不改正,再依法作出行政处罚。
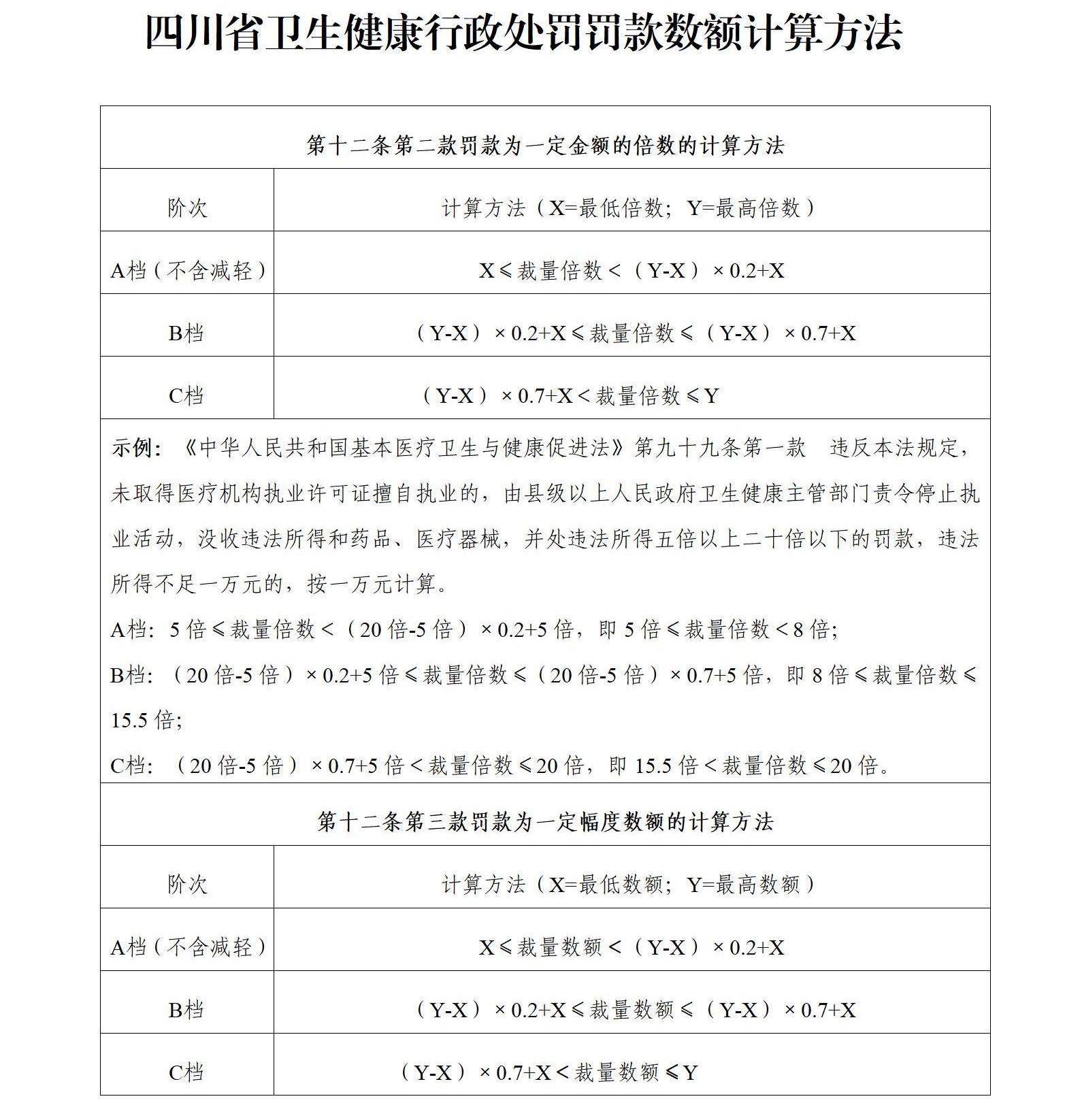
第十二条 罚款按以下三种情形,分别划分处罚金额裁量阶次。
罚款为一定金额的倍数的,A档中的从轻按最低倍数到最高倍数幅度的20%以下裁量,不低于最低倍数;B档按最低倍数到最高倍数幅度的20%到70%裁量,C档按最低倍数到最高倍数幅度的70%以上裁量,不高于最高倍数。
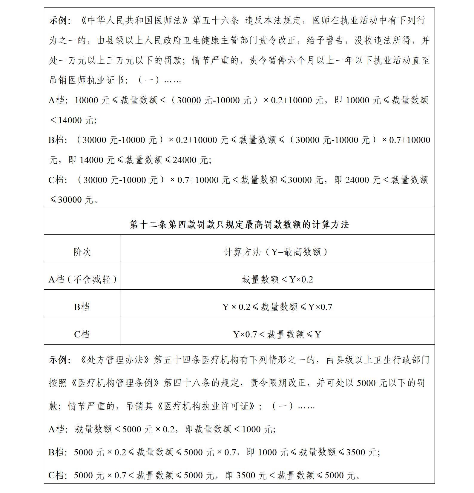
罚款为一定幅度数额的,A档中的从轻按最低数额到最高数额幅度的20%以下裁量,不低于最低数额;B档按最低数额到最高数额幅度的20%到70%裁量;C档按最低数额到最高数额幅度的70%以上裁量,不高于最高数额。
罚款只规定最高罚款数额没有规定最低罚款数额的,A档中从轻按最高数额的20%以下裁量,B档按最高数额的20%到70%裁量,C档按最高数额的70%以上裁量,不高于最高数额。
本条所称“以上”“以下”均不包括本数。
第三章 裁量权行使
第十三条 当事人同一违法行为同时具有符合A档和C档裁量情形的,应当全面考虑、综合分析确定处罚标准。
对当事人的同一违法行为,不得给予两次以上罚款的行政处罚。
第十四条 卫生健康行政机关在实施行政处罚时,对已有证据证明的违法行为,应当在发现违法行为、调查违法事实或者实施行政处罚时,书面责令当事人立即改正或者限期改正违法行为。
卫生健康行政机关在依法查处违法行为过程中,发现违法事实涉嫌构成犯罪,依法需要追究刑事责任的,应当依法移送公安机关。
第十五条 卫生健康行政机关行使行政处罚裁量权时,其程序应当符合《中华人民共和国行政处罚法》《四川省行政执法监督条例》《卫生健康行政处罚程序规定》等法律、法规、规章的规定。
第十六条 各级卫生健康行政机关应当按照本规则要求,在行政处罚决定书中载明行政处罚裁量权基准的适用情况。
行政执法人员借助智能辅助系统分析案件、计算裁量标准的,应当在参考相关结论的基础上,结合案件具体情况,依法提出合理的行政处罚裁量意见。
适用本行政机关制定的行政处罚裁量权基准或者借助智能辅助系统计算的裁量结果将导致行政处罚行为显失公平、明显不符合常理常情,或者客观情况发生变化的,经本行政机关主要负责人批准或者集体讨论通过后可以调整适用。需调整适用上级行政机关制定的行政处罚裁量权基准的,应当报请该基准制定机关批准。
第十七条 对情节复杂或者重大违法行为给予行政处罚的案件,应当由卫生健康行政机关负责人集体讨论决定。
第四章 监督管理
第十八条 各级卫生健康行政机关应当对卫生健康行政处罚裁量权的实施进行监督。
第十九条 各级卫生健康行政机关应当畅通行政处罚裁量的举报投诉渠道,及时受理和调查处理公民、法人和其他组织对于行政处罚裁量的举报和投诉。
第二十条 各级卫生健康行政机关应当建立健全规范卫生行政处罚裁量权的监督制度,通过行政执法情况检查、听证、法制审核、案卷评查等形式对行政处罚裁量权的行使进行监督检查。发现裁量权行使不当的,应当主动或责令及时纠正。
第二十一条 各级卫生健康行政机关及其依法委托实施行政处罚的机构落实行政处罚裁量基准制度工作情况,应纳入行政执法责任制考核评议范围。
第二十二条 卫生健康行政机关有下列情形之一的,按照《四川省行政执法监督条例》规定依法追究行政执法责任;构成违法的移送有权机关处理:
(一)未经批准不执行已生效的行政处罚裁量权基准的;
(二)不当行使行政处罚裁量权造成重大损失或者恶劣影响的;
(三)发现违反本规则行使行政处罚裁量权行为,不自行纠正的;
(四)其他违反本规则行为的。
第五章 附则
第二十三条 四川省卫生健康行政处罚裁量基准实施标准由四川省卫生健康委员会、四川省中医药管理局和四川省疾病预防控制局依据本规则另行制定。
第二十四条 本规则自2025年8月21日起施行,有效期五年。原《关于印发〈四川省规范卫生健康行政处罚行政强制裁量权实施规则〉和〈四川省卫生健康行政处罚行政强制裁量实施标准〉的通知》(川卫规〔2019〕8号)同时废止。
第二十五条 本规则由四川省卫生健康委员会会同四川省中医药管理局和四川省疾病预防控制局负责解释。
附录




